
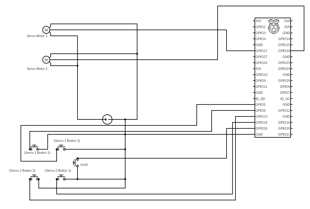
Raspberry Pi servo control via button
by Aashish Joshi
- Details
- Netlist
No description.
This circuit was created by a member of the community and has no affiliation to the Circuit Diagram project.

No description.
This circuit was created by a member of the community and has no affiliation to the Circuit Diagram project.